Concept Viz logo
ConceptViz
ExamplesPricingAPIResourcesEducation Program
For Engineers

Wiring Diagram Maker Wiring Diagrams

Describe your electrical system and our AI will create a professional wiring diagram instantly. Perfect for home electrical, automotive, industrial, and HVAC projects.

Standard Electrical SymbolsWire Color CodingComponent LabelsPrint-Ready Quality

Wiring Diagram Generator

Describe your wiring layout
0 / 50,000 characters

By using ConceptViz, you agree not to generate or edit adult, sexual, explicit, unsafe, or policy-violating content. See Content Policy.

Free to try ·

Preview

Your wiring diagram will appear here

Describe your wiring layout and click Generate

Wiring Diagram Examples

Browse examples from different applications or generate your own above

View:

Home Electrical Wiring

Residential home electrical wiring diagram showing main panel with circuit breakers, branch circuits, GFCI outlets, and ground bus bar.

residentialhome-wiringelectrical-panel

Automotive Wiring

Automotive electrical system wiring diagram with battery, alternator, starter motor, fuse box, and lighting circuits.

automotivecar-wiring12v-system

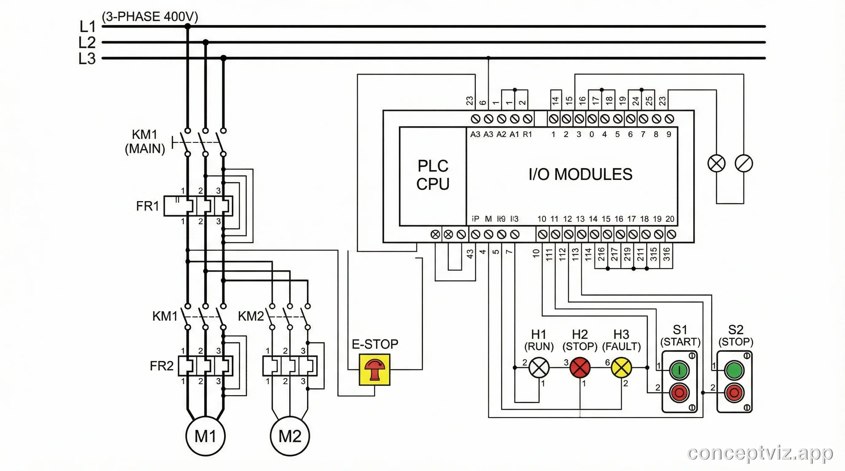
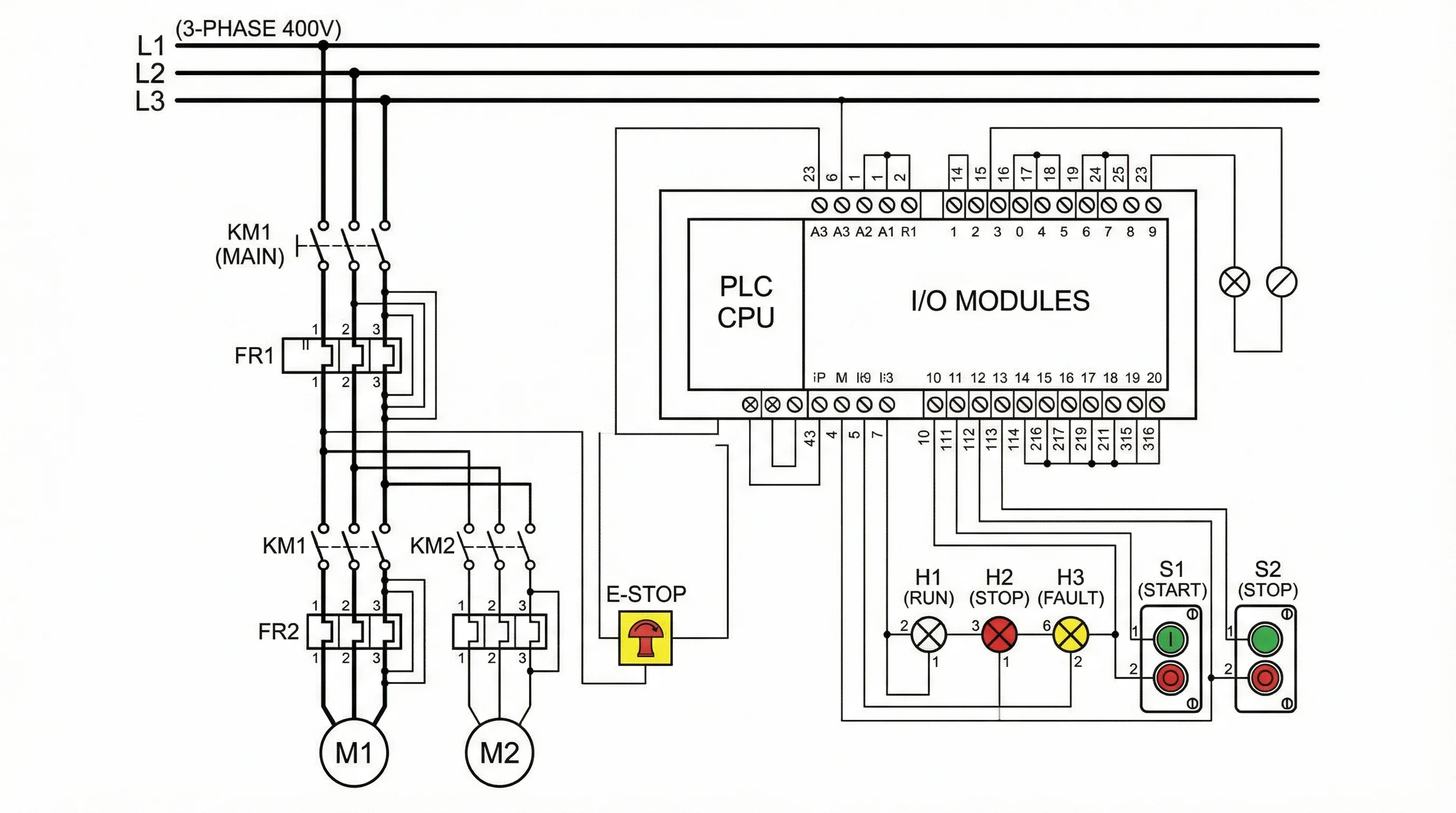
Industrial Control Panel

Industrial control panel wiring diagram with PLC, contactors, motor starters, thermal overload relays, and emergency stop circuit.

industrialplccontrol-panel

HVAC System Wiring

HVAC wiring diagram with thermostat terminals, compressor contactor, condenser fan motor, blower motor, and control board.

hvacthermostatair-conditioning

Lighting Circuit

Residential lighting circuit with single-pole switches, 3-way switches, dimmer, light fixtures, and junction boxes.

lightingswitchesresidential

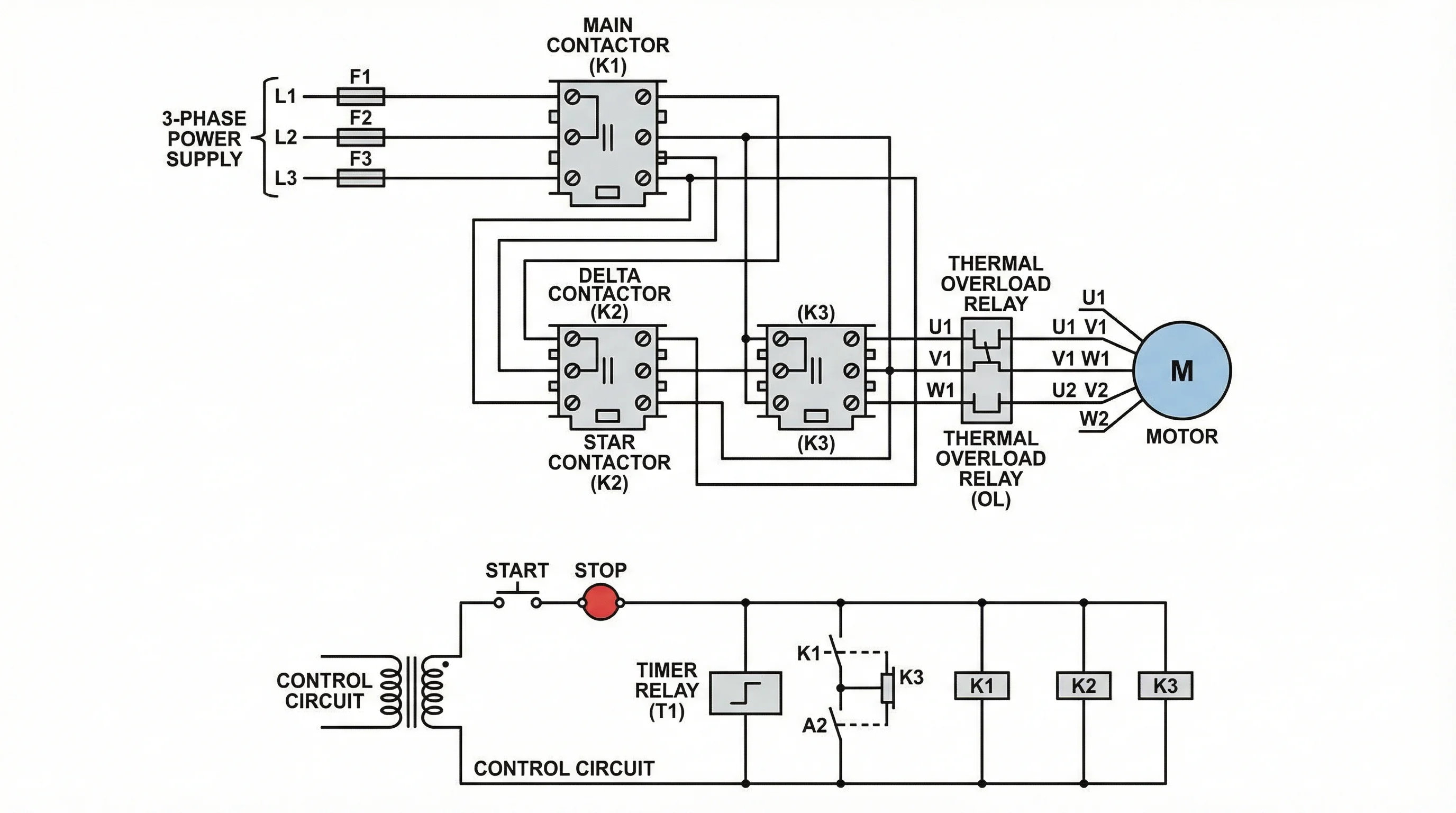
3-Phase Motor Wiring

Three-phase motor wiring diagram with star-delta starter, timer relay, thermal overload relay, and contactor control circuit.

three-phasemotorstar-delta

What is a Wiring Diagram?

A wiring diagram is a detailed illustration that shows the physical connections and layout of an electrical system or circuit. Unlike schematic diagrams that use abstract symbols, wiring diagrams closely represent the actual appearance and arrangement of wires, connectors, and components. They are essential for electricians, HVAC technicians, automotive mechanics, and engineers who need to install, troubleshoot, or repair electrical systems. Wiring diagrams include information about wire colors, terminal numbers, connector types, and the routing of cables between components.

Wiring Diagrams vs. Schematic Diagrams

While both wiring diagrams and schematic diagrams represent electrical circuits, they serve different purposes. Schematic diagrams use standardized symbols to show the electrical relationships between components — they emphasize function over form. Wiring diagrams show the physical connections and wire routing, making them more practical for installation and troubleshooting. A schematic tells you what the circuit does; a wiring diagram tells you how to build or repair it.

Common Wiring Diagram Applications

  • Home electrical wiring: Panel layout, branch circuits, outlet and switch wiring, GFCI/AFCI protection, and grounding systems
  • Automotive wiring: Vehicle electrical systems including ignition, lighting, charging, starting, and accessory circuits
  • Industrial control panels: PLC wiring, motor starter circuits, safety interlocks, and sensor connections
  • HVAC systems: Thermostat wiring, compressor circuits, fan motor connections, and control board diagrams
  • Lighting circuits: Switch loops, 3-way and 4-way switch configurations, dimmer installations, and fixture wiring
  • Three-phase power: Motor wiring, star-delta starters, VFD connections, and power distribution diagrams

Standard Electrical Symbols in Wiring Diagrams

Wiring diagrams use standardized symbols defined by organizations such as the National Electrical Manufacturers Association (NEMA) and the International Electrotechnical Commission (IEC). Common symbols include lines for wires, circles for junction boxes, rectangles for circuit breakers and contactors, and specific shapes for outlets, switches, motors, and transformers. Color coding is also critical — in residential wiring, black indicates hot conductors, white for neutral, and green or bare copper for ground.

How to Create Effective Wiring Diagrams

  • Start with the power source and work outward to loads, showing the complete circuit path from panel to device
  • Use standard symbols consistently — follow NEC, NEMA, or IEC conventions depending on your region and industry
  • Label all wires with their color, gauge (AWG), and circuit number for easy identification during installation
  • Include terminal designations on all components such as contactors, relays, and motors so connections are unambiguous
  • Show all safety devices (circuit breakers, fuses, overload relays, emergency stops) in their correct positions
  • Add notes for special instructions, torque specifications, or code requirements relevant to the installation

Frequently Asked Questions

More Engineering & Electrical Tools

Circuit Diagram MakerPhysics

Circuit Diagram Maker

Create professional circuit diagrams for physics and electrical engineering with standard IEEE symbols.

Try it free
AI Flowchart GeneratorVisualization

AI Flowchart Generator

Generate professional flowcharts for processes, workflows, and decision trees from text descriptions.

Try it free
AI Scientific Image GeneratorScience

AI Scientific Image Generator

Generate scientific illustrations, diagrams, and visualizations for research and education.

Try it free
View All Free Tools
Concept Viz logo
ConceptViz

Turn your science ideas into clear diagrams effortlessly.

[email protected]
Product
  • Pricing
  • API
  • Blog
  • FAQ
  • Examples
Company
  • About
  • Contact
Legal
  • License
  • Terms
  • Privacy
  • Content Policy
  • Cookies
  • Refund
Community
  • Education Program
Free Tools
  • Animal Cell Diagram
  • Plant Cell Diagram
  • Animal vs Plant Cell
  • Water Cycle Diagram
  • Christmas Science Coloring Pages
  • More Tools →
© 2026 ConceptViz. All rights reserved.