Concept Viz logo
ConceptViz
ExamplesPricingAPIResourcesEducation Program
For Students

Circuit Diagram Maker Circuit Diagrams

Describe your circuit and our AI will create a professional schematic diagram instantly. Perfect for physics homework, lab reports, and electrical engineering projects.

Standard IEEE SymbolsDC & AC CircuitsComponent LabelsPrint-Ready Quality

Circuit Diagram Generator

Describe your circuit
0 / 50,000 characters

By using ConceptViz, you agree not to generate or edit adult, sexual, explicit, unsafe, or policy-violating content. See Content Policy.

Free to try ·

Preview

Your circuit diagram will appear here

Describe your circuit and click Generate

Circuit Diagram Examples

Browse examples from different topics or generate your own above

View:

Simple DC Circuit

Basic DC circuit with a 9V battery, 330 ohm resistor, and LED in series — ideal for introductory physics lessons.

dc-circuitseriesbeginner

Series-Parallel Circuit

Combined series and parallel resistor circuit with labeled values and total resistance calculation.

series-parallelresistorsintermediate

RC Circuit Diagram

RC circuit with charging/discharging paths and the time constant equation tau=RC for engineering courses.

rc-circuitcapacitorengineering

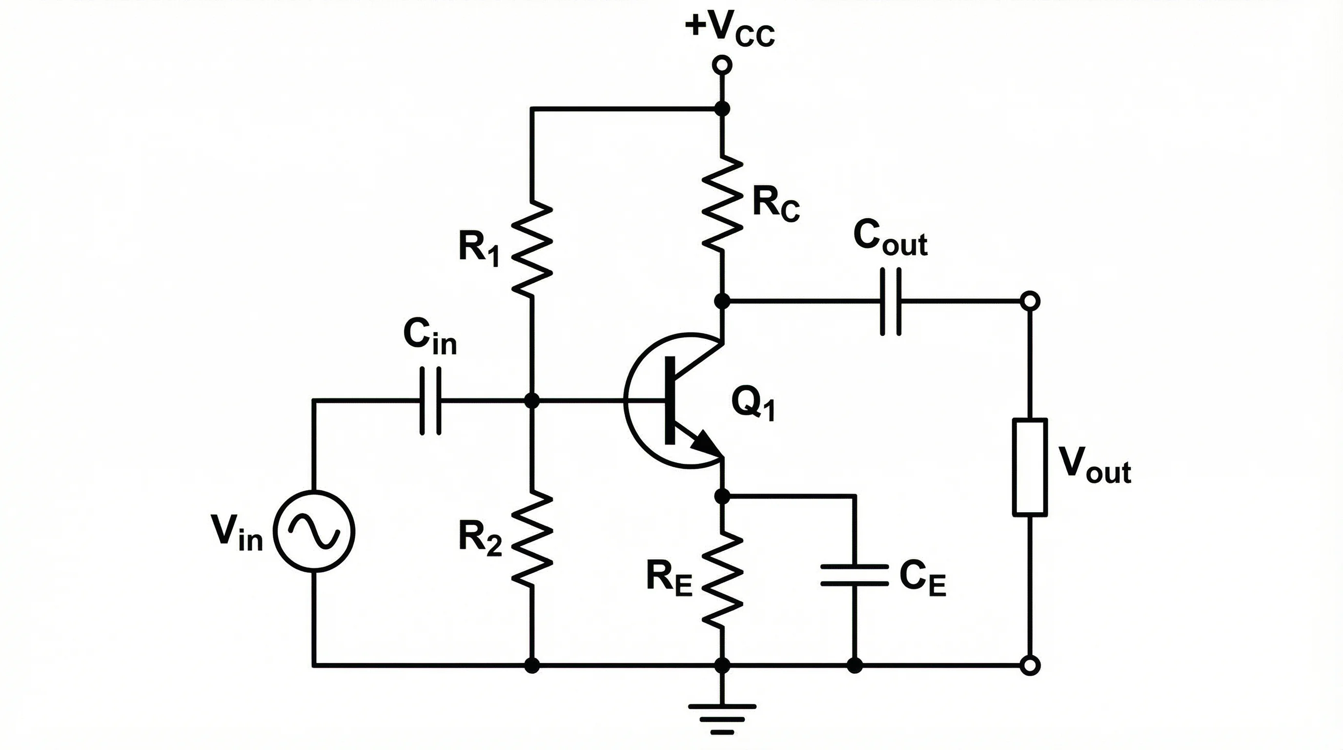
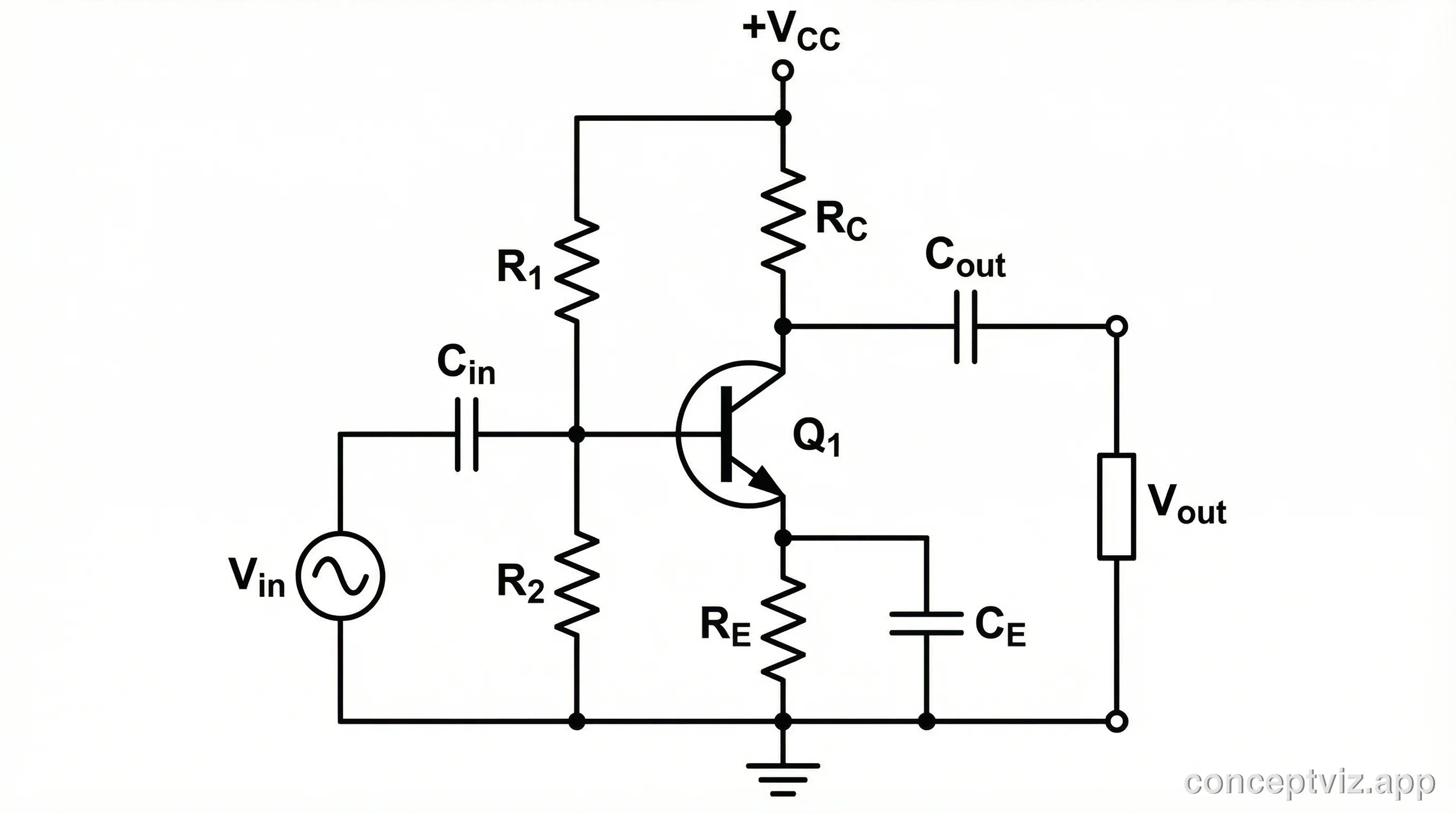
Transistor Amplifier Circuit

Common-emitter BJT amplifier with biasing, coupling capacitors, and input/output signal labels.

transistoramplifieradvanced

Logic Gates Circuit

Combinational digital logic circuit using standard IEEE gate symbols with a truth table.

logic-gatesdigitalcomputer-engineering

Wheatstone Bridge Circuit

Wheatstone bridge for precision resistance measurement with balance condition equation.

wheatstone-bridgemeasurementlaboratory

What is a Circuit Diagram?

A circuit diagram (also called a schematic diagram or electrical schematic) is a simplified graphical representation of an electrical circuit using standardized symbols for components like resistors, capacitors, batteries, and switches. Circuit diagrams show how components are connected electrically without representing their physical size or layout. They are essential tools in physics education, electrical engineering, and electronics design for communicating circuit designs clearly and unambiguously.

Types of Circuits: Series, Parallel, and Combination

In a series circuit, components are connected end-to-end so the same current flows through each one — if one component fails, the entire circuit breaks. In a parallel circuit, components are connected across the same two points, providing multiple paths for current — each branch operates independently. Most real-world circuits use combinations of series and parallel connections. Understanding these configurations is fundamental to circuit analysis and is a core topic in physics and electrical engineering courses.

Common Circuit Components and Their Symbols

  • Resistor (zigzag line): Limits current flow, measured in Ohms, used in virtually every circuit
  • Capacitor (two parallel lines): Stores electrical charge, measured in Farads, used in timing and filtering circuits
  • Battery/Voltage Source (long and short parallel lines): Provides electromotive force (EMF) to drive current through the circuit
  • Switch (break in line): Opens or closes the circuit to control current flow on and off
  • LED/Diode (triangle with line): Allows current flow in one direction only, LEDs emit light when forward-biased
  • Transistor (BJT/FET symbols): Amplifies signals or acts as an electronic switch in analog and digital circuits

How to Read Circuit Diagrams

Reading a circuit diagram starts with identifying the power source (battery or voltage supply) and tracing the current path from positive to negative terminals. Follow the wires (lines) to see how components connect — nodes (junctions) where wires meet indicate electrical connections, while crossing wires without a dot indicate no connection. Pay attention to component labels (R1, C1, etc.) and their values. Use Kirchhoff's voltage law and current law to analyze the circuit behavior.

Applications in Physics Education

  • Teaching Ohm's Law (V = IR) and its practical application in resistive circuits
  • Demonstrating Kirchhoff's voltage and current laws through multi-loop circuit analysis
  • Explaining series and parallel circuit behavior with hands-on resistor combination problems
  • Introducing capacitors, inductors, and AC circuit concepts like impedance and resonance
  • Building digital logic circuits to teach Boolean algebra and computer engineering fundamentals
  • Laboratory exercises requiring students to build circuits from schematic diagrams

Frequently Asked Questions

More Science & Engineering Tools

Free Body Diagram GeneratorPhysics

Free Body Diagram Generator

Create free body diagrams showing forces acting on objects for physics problem-solving.

Try it free
Text to Diagram GeneratorVisualization

Text to Diagram Generator

Convert text descriptions into professional diagrams including flowcharts, architecture diagrams, and more.

Try it free
AI Scientific Image GeneratorScience

AI Scientific Image Generator

Generate scientific illustrations, diagrams, and visualizations for research and education.

Try it free
View All Free Tools
Concept Viz logo
ConceptViz

Turn your science ideas into clear diagrams effortlessly.

[email protected]
Product
  • Pricing
  • API
  • Blog
  • FAQ
  • Examples
Company
  • About
  • Contact
Legal
  • License
  • Terms
  • Privacy
  • Content Policy
  • Cookies
  • Refund
Community
  • Education Program
Free Tools
  • Animal Cell Diagram
  • Plant Cell Diagram
  • Animal vs Plant Cell
  • Water Cycle Diagram
  • Christmas Science Coloring Pages
  • More Tools →
© 2026 ConceptViz. All rights reserved.