Concept Viz logo
ConceptViz
ExamplesPricingAPIResourcesEducation Program
For Researchers

ER Diagram Maker ER Diagrams

Describe your database entities and relationships, and our AI will create a professional entity-relationship diagram instantly. Perfect for database design, software engineering, and academic coursework.

Chen & Crow's Foot NotationDatabase Schema DesignAuto Entity DetectionExport High-Res PNG

ER Diagram Generator

Describe your database entities and relationships
0 / 50,000 characters

By using ConceptViz, you agree not to generate or edit adult, sexual, explicit, unsafe, or policy-violating content. See Content Policy.

Free to try ·

Preview

Your ER diagram will appear here

Describe your database structure and click Generate

ER Diagram Examples

Browse examples from different domains or generate your own above

View:

University Database ERD

Professional ER diagram for a university enrollment system using Chen notation with diamonds for relationships and ovals for attributes.

universitychen-notationacademic

Hospital Management ERD

Detailed hospital management ER diagram with Crow's Foot notation showing one-to-many and many-to-many relationships.

hospitalcrows-foothealthcare

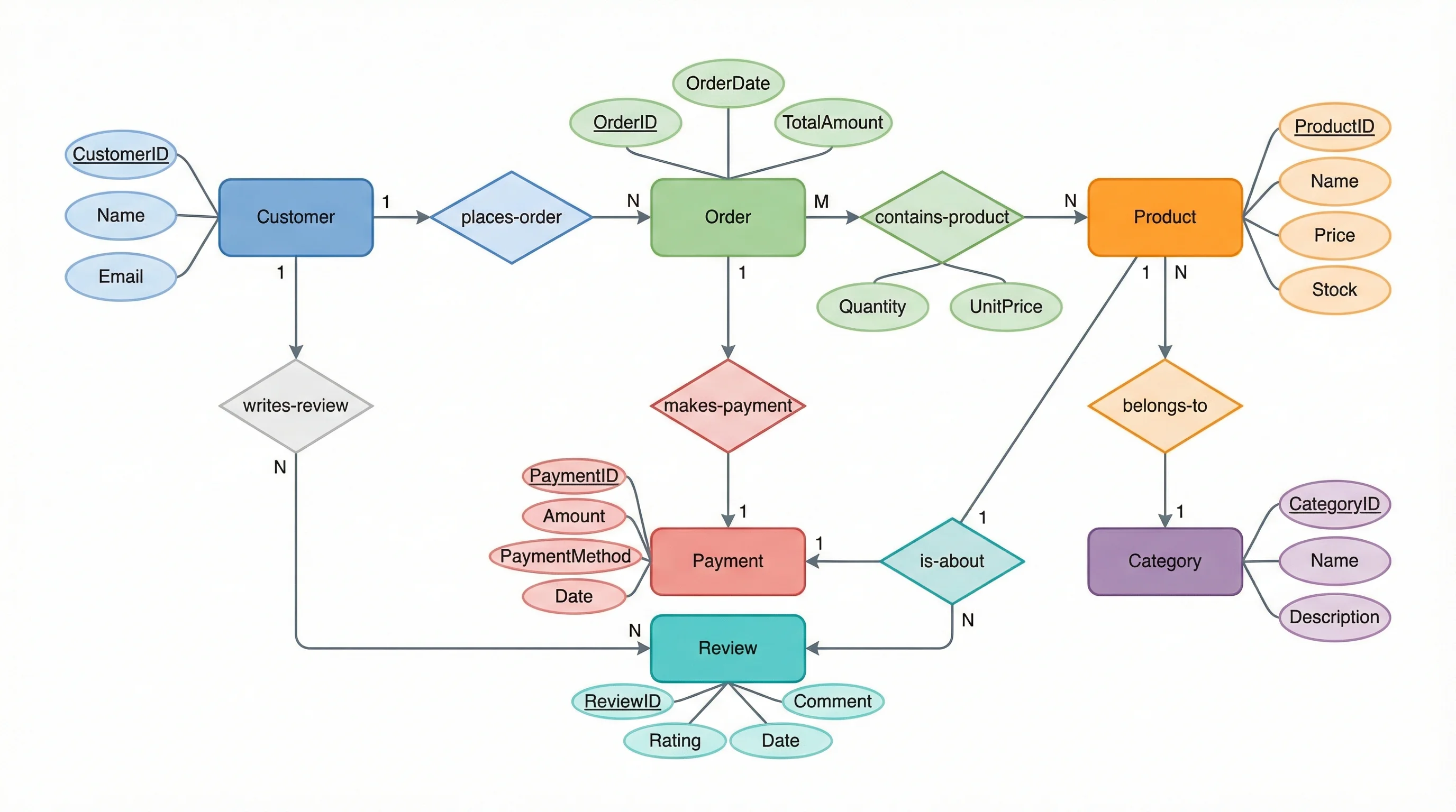
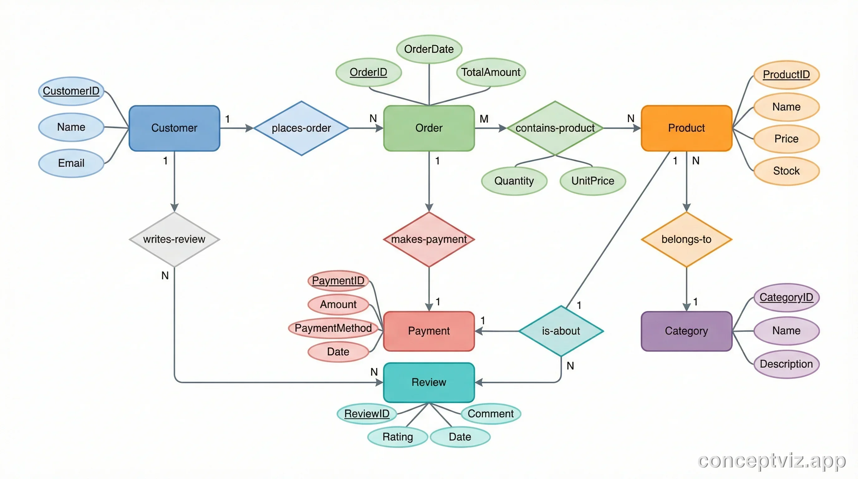
E-Commerce Database ERD

Colorful ER diagram for an e-commerce platform database using Chen notation with distinct entity colors.

ecommercechen-notationbusiness

Library System ERD

Library management system ER diagram with Crow's Foot notation showing borrowing and cataloging relationships.

librarycrows-footmanagement

Social Media Platform ERD

Social media platform ER diagram with complex many-to-many and self-referencing relationships.

social-mediacomplexself-referencing

Inventory Management ERD

Inventory and supply chain management ER diagram with clear cardinality labels for procurement and distribution.

inventorysupply-chainlogistics

What is an ER Diagram?

An Entity-Relationship (ER) diagram is a structural diagram used to visually represent the data model of a system. It shows entities (objects or concepts), their attributes (properties), and the relationships between them. Originally proposed by Peter Chen in 1976, ER diagrams have become the standard tool for database design, helping developers, analysts, and researchers plan and communicate the structure of relational databases before implementation.

Types of ER Diagrams: Conceptual, Logical, and Physical

ER diagrams exist at three levels of abstraction. Conceptual ER diagrams provide a high-level overview of entities and relationships without technical details, ideal for stakeholder communication. Logical ER diagrams add attributes, primary keys, and cardinality constraints while remaining database-agnostic. Physical ER diagrams include implementation-specific details like data types, indexes, and table structures tailored to a specific database management system. Each level serves a different audience and stage of the design process.

When to Use ER Diagrams

  • Designing new relational databases from scratch for applications or research projects
  • Documenting existing database structures for team onboarding and knowledge transfer
  • Planning database migrations or schema refactoring with clear visual references
  • Communicating data requirements between developers, analysts, and business stakeholders
  • Academic coursework in database management, software engineering, and information systems
  • Research data modeling for studies involving structured data collection and analysis

ER Diagram Notation Guide: Chen vs Crow's Foot vs UML

Three major notation styles are used for ER diagrams. Chen notation, the original standard, uses rectangles for entities, diamonds for relationships, and ovals for attributes — it is the most intuitive for learning and academic use. Crow's Foot notation (also called IE notation) uses lines with fork-like symbols to indicate cardinality (one-to-one, one-to-many, many-to-many) and is the most popular in industry. UML class diagram notation uses boxes with compartments for attributes and methods, often preferred in object-oriented design. Our generator supports all major notation styles.

Best Practices for Database Design with ER Diagrams

  • Start with a conceptual model to capture high-level entities and relationships before adding details
  • Normalize your design to at least third normal form (3NF) to eliminate data redundancy
  • Define clear primary keys for every entity and use foreign keys to establish relationships
  • Use consistent naming conventions for entities, attributes, and relationships across the diagram
  • Document cardinality and participation constraints (total vs partial) for every relationship
  • Review and validate the ER diagram with stakeholders before proceeding to physical implementation

Frequently Asked Questions

More Database & Diagram Tools

Text to Diagram GeneratorVisualization

Text to Diagram Generator

Convert text descriptions into professional diagrams including flowcharts, architecture diagrams, and more.

Try it free
Conceptual Framework GeneratorResearch

Conceptual Framework Generator

Create professional conceptual frameworks to visualize research variables and their relationships.

Try it free
AI Flowchart GeneratorVisualization

AI Flowchart Generator

Generate professional flowcharts from text descriptions for process documentation and workflows.

Try it free
View All Free Tools
Concept Viz logo
ConceptViz

Turn your science ideas into clear diagrams effortlessly.

[email protected]
Product
  • Pricing
  • API
  • Blog
  • FAQ
  • Examples
Company
  • About
  • Contact
Legal
  • License
  • Terms
  • Privacy
  • Content Policy
  • Cookies
  • Refund
Community
  • Education Program
Free Tools
  • Animal Cell Diagram
  • Plant Cell Diagram
  • Animal vs Plant Cell
  • Water Cycle Diagram
  • Christmas Science Coloring Pages
  • More Tools →
© 2026 ConceptViz. All rights reserved.